THE ATELIER

We do not create lighting. We work with what light reveals.

Atelier de Iluminação emerges from the refusal to treat light as a technical add-on or the final layer of a project. For us, light is a building material — as structural as concrete, as expressive as void.

Designing lighting is, above all, choosing what should be seen… and what should remain in silence.

We operate in contexts where architecture carries meaning: churches, historical heritage sites, spaces of memory such as residences and housing buildings, and places where technique is the rule — hospitals, industries, shopping centers, and corporate buildings. Places where light cannot be excess, nor spectacle — it must be intention.

It must respect time, material, and what cannot be explained, only felt.

We do not follow formulas. Each project is a reading, a position, a decision. We work at the edge between technique and sensitivity, between control and perception, between the visible and the essential.

We believe good lighting does not impose itself — it reveals.
And, when well conceived, it disappears.

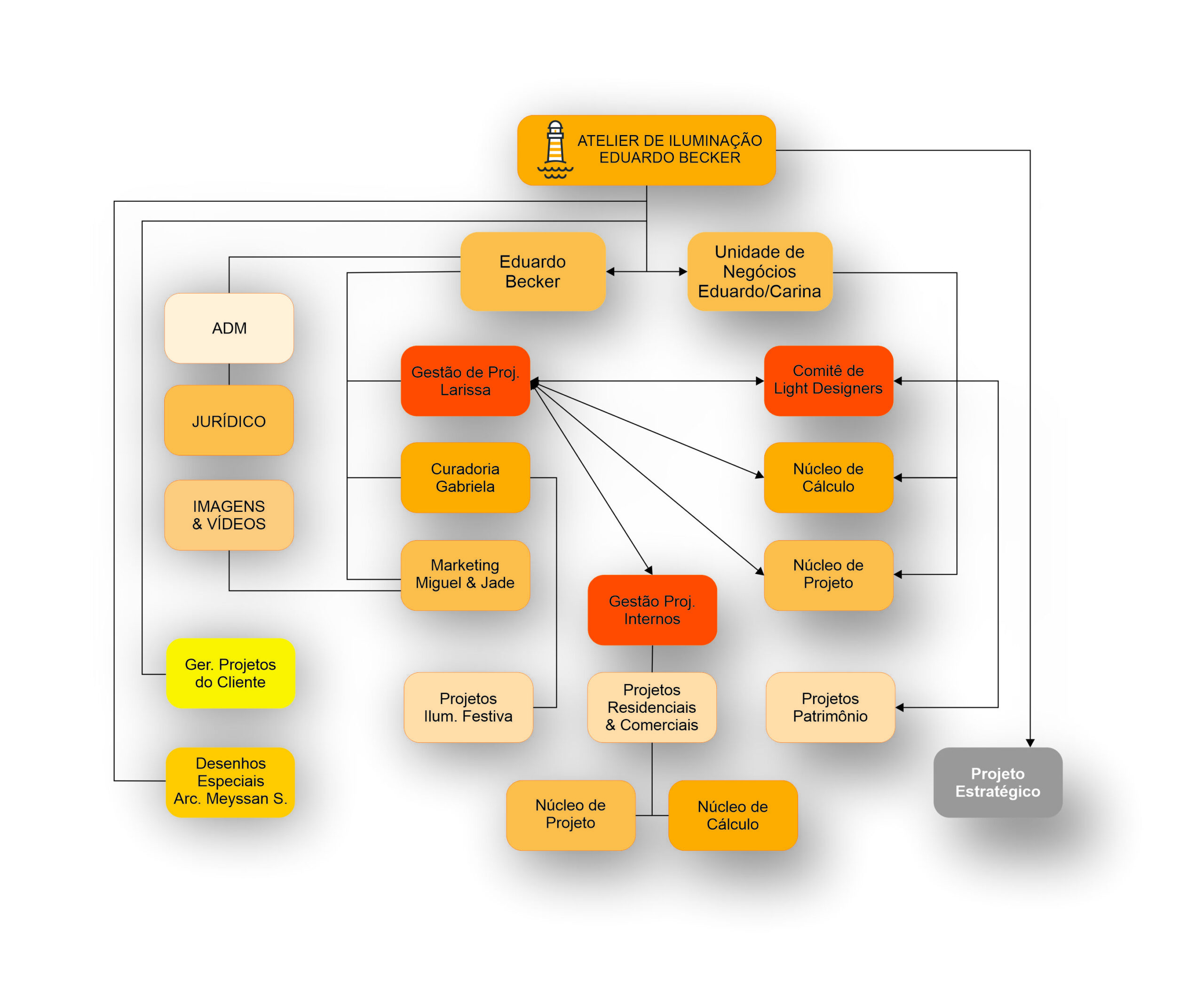
THE TEAM

We are not a single-discipline team — and that is intentional.

Atelier de Iluminação is composed of professionals from different fields, brought together by the conviction that light cannot be conceived in isolation. Architecture, technique, perception, management: everything intersects in the process, because it is in this convergence that the project gains consistency.

Our organization is not just a method — it is a creative tool.
It is what allows complex ideas to become precise solutions, ensures that sensitivity is not lost along the way, and that every decision is built with clarity.

We work with rigor. With dialogue. With responsibility.
Because, for us, the quality of a project is not only in the final result — it lies in the entire journey to achieve it.